拍 卖 公 告
受委托,定于2022年1月11日下午3时,通过中拍平台(http://paimai.caa123.org.cn)举行公开拍卖会:
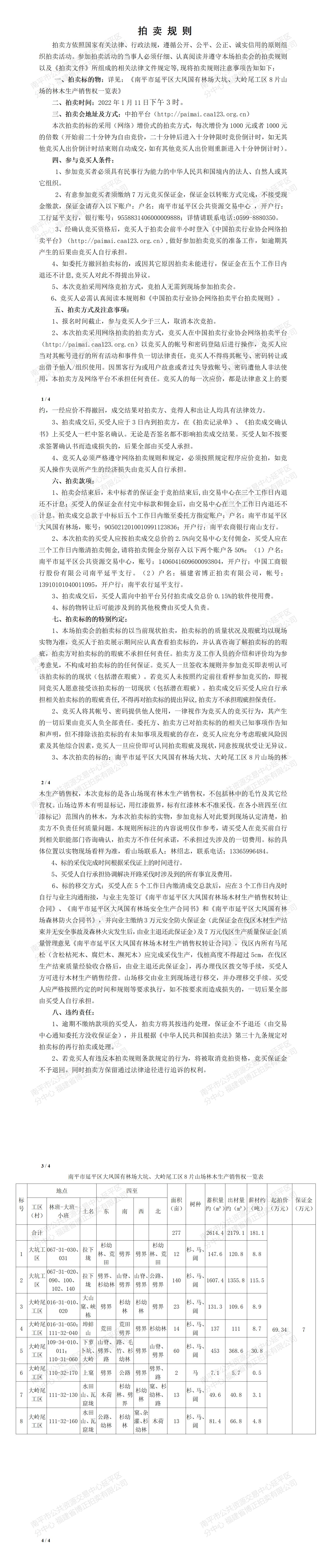
一、拍卖标的:南平市延平区大凤国有林场大坑、大岭尾工区8片山场林木生产销售权(采伐类型:主伐,采伐方式:皆伐,具体详见下表)整体拍卖,总起拍价为¥69.34万元。
南平市延平区大凤国有林场大坑、大岭尾工区8片山场林木生产销售权一览表 | ||||||||||||||
标号 | 地点 | 四至 | 面积 (亩) | 树种 | 蓄积量 约(m³) | 出材量 约(m³) | 薪材约(吨) | 起拍价(万元) | 保证金(万元) | |||||
工区(村) | 林班-大班-小班 | 土名 | 东 | 南 | 西 | 北 | ||||||||
| 合计 |
|
|
|
|
|
| 277 |
| 2614.4 | 2179.1 | 181.1 | 69.34 | 7 |
1 | 大坑工区 | 067-31-030、031 | 拉下垅 | 杉幼林、荒田 | 劈界 | 劈界 | 杉幼林、荒田 | 12 | 杉、马、阔 | 147.6 | 120.8 | 8.8 | ||
2 | 大坑工区 | 067-31-020、090、100、102、140 | 拉下垅 | 劈界、杉幼林 | 山脊、劈界 | 山脊、劈界 | 公路、劈界 | 140 | 杉、马、阔 | 1607.4 | 1355.8 | 115.5 | ||
3 | 大岭尾工区 | 016-31-010、020 | 大山窠、峡栋 | 劈界 | 杉幼林 | 杉幼林 | 劈界 | 23 | 杉、马、阔 | 131.3 | 109.6 | 8.9 | ||
4 | 大岭尾工区 | 016-31-050;111-32-040 | 埠蚌山 | 荒田 | 荒田劈界 | 劈界 | 杉幼林 | 14 | 杉、马、阔 | 137 | 111 | 8.7 | ||
5 | 大岭尾工区 | 109-34-010、011;110-31-060 | 下萝卜坑、大岭 | 山脊、劈界、路 | 路、毛竹、杉幼林 | 劈界 | 山脊、劈界 | 60 | 杉、马、阔 | 453 | 368.6 | 30.8 | ||
6 | 大岭尾工区 | 110-32-170 | 上窠 | 劈界 | 公路 | 劈界 | 劈界、路 | 2 | 马 | 7.1 | 5.7 | 0.5 | ||
7 | 大岭尾工区 | 111-32-130 | 水田山、瓦窟垅 | 木荷 | 杉幼林、劈界 | 杉幼林 | 窠、杉幼林、路 | 13 | 杉、马、阔 | 49.6 | 40.8 | 3.1 | ||
8 | 大岭尾工区 | 111-32-160 | 水田山、瓦窟垅 | 公路、幼林 | 杉幼林 | 窠、杂灌、杉幼林 | 木荷 | 13 | 杉、马、阔 | 81.4 | 66.8 | 4.8 | ||
二、本次拍卖的标的采用(网络)增价式的拍卖方式,每次增价为1000元或者1000元的整数倍(开始前二十分钟为自由竞价,二十分钟后进入十分钟限时竞价倒计时,如无其他竞买人出价倒计时结束则自动成交,如有其他竞买人价则重新进入十分钟倒计时)。
三、标的展示及报名截止时间:即日起至2022年1月10日下午5时止。本次拍卖除买受人应缴纳拍卖佣金、软件使用费外不收取其他费用,具体办理报名、看样、缴纳保证金等相关手续,请有意参加竞买者持有效证件与福建省博正拍卖有限公司联系。
四、展示地点:标的物所在地。
五、竞买保证金:竞买保证金7万元,保证金应于2022年1月10日下午5时前汇入以下指定账户:
户名:南平市延平区公共资源交易中心;
账号:9558831406000009888;
开户行:工行延平支行。
报名时凭保证金缴存凭据确认竞买人资格。未中标者的保证金于竞标结束后,由交易中心在三个工作日内退还;中标者的保证金在付完中标所有款项后,由交易中心在三个工作日内退还。
联系地址及电话:
南平市延平区公共资源交易中心(八一路439号延平区行政服务中心四楼)0599-8880351小陈;
福建省博正拍卖有限公司(南平市延平区解放路57号A幢4楼)0599-8838968、13850981153;
看山场联系人:13365996484林绍志。
六、有关拍卖的其他事项及规定详见《拍卖规则》。
微信公众号:福建省博正拍卖有限公司
发布拍卖公告及规则的媒介:南平市公共资源交易中心延平区分中心(http://ggzy.np.gov.cn/yp)、中国商报网、中国拍卖行业协会网站、福建省拍卖行业协会网站、福建省博正拍卖有限公司网站。
南平市公共资源交易中心延平区分中心
福建省博正拍卖有限公司
2021年12月30日