拍 卖 公 告
受委托,定于2022年4月19日下午3时,通过中拍平台(http://paimai.caa123.org.cn)举行公开拍卖会:
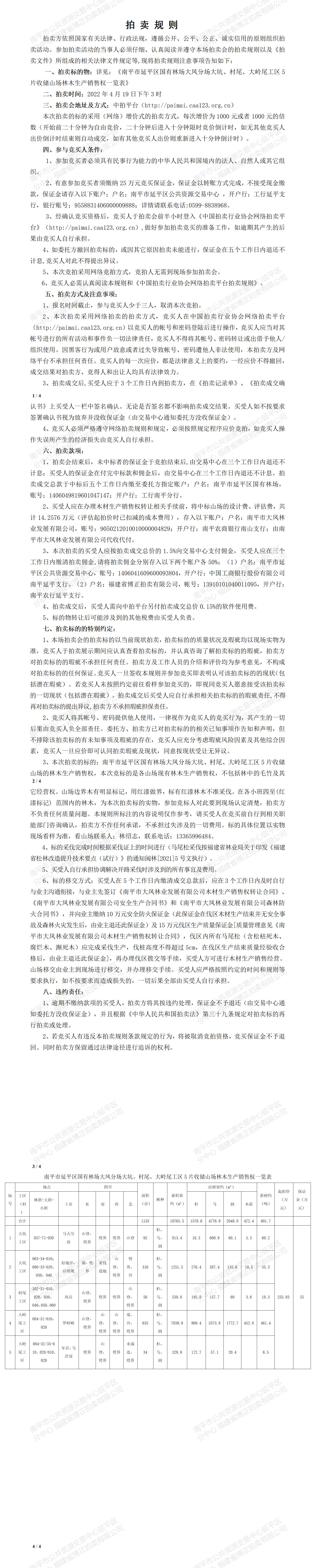
一、拍卖标的:南平市延平区国有林场大凤分场大坑、村尾、大岭尾工区5片收储山场林木生产销售权(采伐类型:主伐,采伐方式:皆伐,具体详见下表)整体拍卖,总起拍价为¥255.83万元。

二、本次拍卖的标的采用(网络)增价式的拍卖方式,每次增价为1000元或者1000元的整数倍(开始前二十分钟为自由竞价,二十分钟后进入十分钟限时竞价倒计时,如无其他竞买人出价倒计时结束则自动成交,如有其他竞买人出价则重新进入十分钟倒计时)。
三、本次拍卖山场的起拍价为扣减设计费、评估费两项费用后的价格,该两项费用已列入成本费用,由买受人来支付,具体详见《拍卖规则》。
四、标的展示及报名截止时间:即日起至2022年4月18日下午5时止。本次拍卖除买受人应缴纳拍卖佣金、软件使用费外不收取其他费用,具体办理报名、看样、缴纳保证金等相关手续,请有意参加竞买者持有效证件与福建省博正拍卖有限公司联系。
五、展示地点:标的物所在地。
六、竞买保证金:竞买保证金25万元,保证金应于2022年4月18日下午5时前汇入以下指定账户:
户名:南平市延平区公共资源交易中心;
账号:9558831406000009888;
开户行:工行延平支行。
报名时凭保证金缴存凭据确认竞买人资格。未中标者的保证金于竞标结束后,由交易中心在三个工作日内退还;中标者的保证金在付完中标所有款项后,由交易中心在三个工作日内退还。
联系地址及电话:
南平市延平区公共资源交易中心(八一路439号延平区行政服务中心四楼)0599-8880351小陈;
福建省博正拍卖有限公司(南平市延平区解放路57号A幢4楼)0599-8838968、13850981153;
看山场联系人(林绍志:13365996484)。
七、有关拍卖的其他事项及规定详见《拍卖规则》。
微信公众号:福建省博正拍卖有限公司
发布拍卖公告及规则的媒介:南平市公共资源交易中心延平区分中心(http://ggzy.np.gov.cn/yp)、中国商报网、中国拍卖行业协会网站、福建省拍卖行业协会网站、福建省博正拍卖有限公司网站。
南平市公共资源交易中心延平区分中心
福建省博正拍卖有限公司
2022年4月6日